重庆工业职业技术大学官网
加入收藏
学校首页
部门首页
部门简介
部门领导
组织机构
党建阵地
党风廉政
党员风采
学习园地
思政教育
学工园地
辅导员之窗
学生管理
日常管理
评优评先
规章制度
学生资助
资助育人
资助政策
资料下载
学生社区管理
社区制度
社区动态
社区服务
心理健康
办事流程
学生社区管理
社区制度
社区动态
社区服务
当前位置:
部门首页
>
学生社区管理
>
社区服务
> 正文
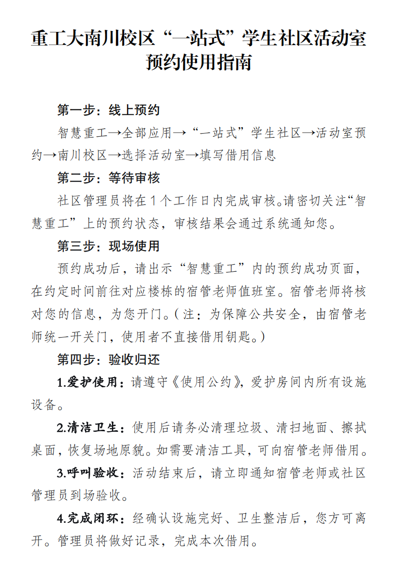
【“一站式”学生社区】重庆工业职业技术大学南川校区“一站式”学生社区活动室预约使用指南
作者:
发布时间:2026-03-03
点击数量:
上一条:【“一站式”学生社区】重庆工业职业技术大学学生社区服务热线
下一条:【“一站式”学生社区】重庆工业职业技术大学两江校区“一站式”学生社区活动室预约使用指南
友情链接:
共产党员网